Découvrez nos réseaux sociaux
Actualités

COVID-19 : Comment, avec un peu de recul, le virus a pris ses quartiers

Actualité publiée il y a 5 années 7 mois 2 jours
Science
L’absence de régulation des voyages au début de l’épidémie a ouvert une brèche qui a permis au virus de déclencher des flambées majeures en Europe et en Amérique du Nord (.Visuel Andrew Rambaut / Université d'Édimbourg et Jeffrey Joy / Université de la Colombie-Britannique)

Cette recherche d’une équipe d’épidémiologistes et de virologues de l’Université de l’Arizona, publiée dans la revue Science, décrypte comment le coronavirus s'est installé en Amérique du Nord et en Europe. Au-delà, cette étude confirme l’efficacité des premières interventions pour détecter et isoler les premiers cas mais pointe du doigt l’absence de régulation des voyages au début de l’épidémie, une brèche qui a permis au virus de déclencher des flambées majeures en Europe et en Amérique du Nord.

 

"Nos travaux suggèrent qu’une intervention précoce et une détection efficace peuvent avoir un impact considérable, à la fois sur la prévention des pandémies et sur leur contrôle une fois qu'elles progressent", explique Michael Worobey, expert en génomique virale : "Si l'épidémie s’est finalement propagée partout dans le monde, il y a eu des victoires précoces qui nous montrent la voie à suivre : la réalisation de tests ciblés et l'identification des cas sont des armes puissantes".

L’objectif de ces scientifiques était d’exploiter les dernières technologies, génomique, phylogénétique et analyse statistique des données des voyages, pour mener une analyse définitive de la façon dont la pandémie s'est déroulée dans l'espace et le temps, à travers le monde (.Visuel Andrew Rambaut / Université d'Édimbourg et Jeffrey Joy / Université de la Colombie-Britannique)

Les voyages non contrôlés principaux responsables de la propagation du virus

Une brèche ouverte par les voyages : si sous l’angle « macro », ce mode de propagation semble évident, ici les chercheurs décryptent tout le processus de propagation du virus dans le monde en précisant les principaux flux de diffusion de l’épidémie. Ainsi, la brèche ouverte par des déplacements incontrôlés est matérialisée par une carte qui révèle à la fois les introductions précoces et sans suite du SRAS-CoV-2 en Europe et aux États-Unis (flèches en pointillés sur visuel) mais les flux de propagation réussie entre fin janvier et mi-février (flèches pleines). Par exemple, de la province du Hubei, de la Chine au nord de l'Italie, de la Chine à l'État de Washington, et plus tard de l'Europe (alors que l'épidémie italienne s'est propagée plus largement) à New York, de la Chine vers la Californie, etc…

 

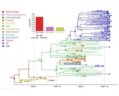
La génomique virale évolutive a permis via l’étude génomique donc (visuel 2) d'échantillons de coronavirus de reconstruire la propagation du coronavirus à travers le monde avec des détails sans précédent. L’objectif de ces scientifiques était d’exploiter les dernières technologies, génomique, phylogénétique et analyse statistique des données des voyages, pour mener une analyse définitive de la façon dont la pandémie s'est déroulée dans l'espace et le temps, à travers le monde, explique Michael Worobey. L’équipe internationale a basé son analyse sur les résultats des efforts de séquençage du génome viral, qui ont commencé immédiatement après l'identification du virus. Des recherches qui se sont rapidement consolidées en un effort mondial sans précédent par leur ampleur et leur rythme et ont produit des dizaines de milliers de séquences génomiques, accessibles via des dizaines de bases de données.

 

Une période prolongée d'opportunités manquées : cette analyse pangénomique sans précédent aboutit à des conclusions remarquables :

  • les premières arrivées documentées de cas infectés parties de Chine et arrivées aux États-Unis et en Europe n'ont pas fait « boule de neige » et n’ont donc pas dégénéré en épidémies continentales ;
  • les premiers cas connus de COVID-19 sur chaque continent en janvier, ne sont pas non plus, contrairement aux premières conclusions d’études, corrélées aux épidémies détectées des semaines plus tard. Ainsi, une étude approfondie du cas de ce ressortissant chinois qui s'est rendu à Seattle depuis Wuhan, en Chine, le 15 janvier et est devenu le premier patient aux États-Unis à être infecté par le nouveau coronavirus et le premier à avoir un génome du SRAS-CoV-2 séquencé, montre qu’il est improbable que ce premier cas soit à l’origine des différents clusters recensés des semaines plus tard dans la région. : cette absence de corrélation est une information précieuse pour la préparation contre de futures épidémies de COVID-19 ou autres infections virales émergentes ;
  • les mesures rapides et « décisives » visant à retracer et à contenir ces clusters initiaux du virus « ont été couronnées de succès et devraient servir de modèles de réponses et orienter les politiques futures des gouvernements et des agences de santé publique.

La mise en œuvre de tests intensifs et la recherche des contacts auraient pu empêcher le SRAS-CoV-2 de s'établir en Amérique du Nord et en Europe.

Les fausses routes du virus :

  • La fin de l’hypothèse « canadienne » : l’analyse met également fin à l’hypothèse selon laquelle la première grappe de transmission importante aux États-Unis, aurait pu être déclenchée indirectement par la dispersion du virus de la Chine vers la Colombie-Britannique, au Canada, juste au nord de l'État de Washington, puis se propager du Canada vers l'État de Washington. Si l’analyse réfute donc « génomiquement » cette hypothèse, elle implique clairement une source provenant directement de Chine de l'épidémie américaine, juste au moment où l'administration américaine mettait en œuvre une interdiction de voyager pour les voyageurs en provenance de Chine début février. Un peu tard.
  • La fin de l’hypothèse « allemande » : idem pour la propagation en Europe. L’analyse réfute l’hypothèse qu’un employé d'une entreprise de fourniture automobile de Bavière, de retour de Shanghai et infecté sans le savoir serait à l’origine de l'épidémie dans le nord de l'Italie puis finalement largement répandue en Europe. En effet, si cet employé a bien infecté 16 collègues, une réponse impressionnante de tests rapides et d'isolement a empêché l'épidémie de se propager davantage, conclut l'étude.
  • Un flux de dispersion Chine-Italie-États-Unis est en revanche bien à l’origine de grappes de transmission sur la côte Est un peu plus tard en février…

 

En faveur d’interventions intensives : avec ces conclusions, ces experts réaffirment l’efficacité d’interventions intensives mais ciblées impliquant la recherche des contacts, des tests, des mesures d'isolement. Bien appliquées, ces mesures auraient pu éteindre les premières étincelles avec succès, empêchant ainsi le virus de se propager davantage dans la communauté et l’épidémie de dégénérer en pandémie mondiale ».

« Nous n'avons étudié que l'évolution à court terme de ce virus, qui n’a eu encore que peu de temps pour muter,

mais nos recherches montrent que l’intervention précoce avec une détection efficace peut avoir un impact considérable, à la fois sur la prévention des pandémies et sur leur contrôle une fois qu'elles sont installées ».