Le TAMOXIFÈNE protège aussi contre les comorbidités de l'obésité
Cette étude française, menée chez la souris, va aider les scientifiques et les médecins à comprendre comment le tamoxifène réduit l'apport alimentaire, empêche l'accumulation de graisse, la résistance à l'insuline et les dépôts de foie gras. Des travaux présentés dans l’American Journal of Pathology qui suggèrent que les effets métaboliques du tamoxifène soient reconsidérés chez les femmes, selon leur état ménopausique. Des données qui ouvrent également de nouvelles perspectives pour le traitement de l'obésité.
Le tamoxifène, un modulateur sélectif des récepteurs d'œstrogène, est le traitement endocrinien de première intention du cancer du sein positif aux récepteurs des œstrogènes. Le tamoxifène est également déjà connu pour ses effets métaboliques. Cette étude suggère que le médicament freine également l'obésité, le foie gras et la résistance à l'insuline, ici chez des souris femelles, privées de leurs ovaires (modèles de post-ménopause) et nourries un régime riche en matières grasses. L'étude précise également les récepteurs d'œstrogènes qui sous-tendent ces effets protecteurs, ce qui ouvre des possibilités pour de nouvelles thérapies des différentes comorbidités de l'obésité. Ces travaux permettent enfin d'avancer dans la compréhension de ces mécanismes de protection métabolique.
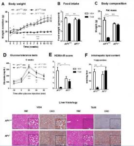
Les chercheurs de l'Institut des Maladies Métaboliques et Cardiovasculaires, Université de Toulouse (France) ont nourri des souris dont les ovaires ont été enlevés avec un régime riche en matières grasses et les ont traitées avec du tamoxifène ou un placebo pendant 12 semaines. Les chercheurs constatent que le tamoxifène a empêché le gain de poids via une réduction significative de l'apport alimentaire vs témoins. De plus, les souris traitées par tamoxifène s'avèrent moins susceptibles de développer une intolérance au glucose, une résistance à l'insuline, ainsi que des dépôts de graisse dans le foie.
Au centre de ces processus, le récepteur des œstrogènes α (ERα), identifié comme un régulateur clé de l'énergie et de l'homéostasie du glucose et, par conséquent, considéré comme une cible prometteuse pour développer de nouvelles stratégies thérapeutiques contre les troubles métaboliques liés à l'obésité. Les chercheurs savaient que ERα exerce ses effets à travers 2 fonctions d'activation appelées ERα-AF1 et ERα-AF2, directement impliquées dans la régulation transcriptionnelle de l'expression des gènes. Le tamoxifène agit comme un agoniste ERα-AF1 ou un antagoniste ERα-AF2 selon ses cibles tissulaires / organiques. Pour mieux comprendre les mécanismes moléculaires sous-jacents aux effets métaboliques du tamoxifène, les scientifiques ont traité des souris génétiquement élevées pour être déficientes soit pour l'ensemble ER-α soit simplement pour la fonction ERα-AF1, par tamoxifène ou placebo, puis ont comparé les résultats à des souris de type sauvage ayant subi le même traitement. Toutes les souris ont reçu un régime riche en matières grasses.
Le tamoxifène perd tout effet chez la souris déficiente en ERα-AF1. Cela suggère que l'activation d'ERα-AF1 par le tamoxifène est suffisante à permettre ces effets protecteurs métaboliques in vivo. De plus, l'activation sélective d'ERα-AF1 par le tamoxifène apparait réguler également la plupart des gènes métaboliques hépatiques.
Ces résultats confirment les effets métaboliques du tamoxifène, ou ceux d'autres modulateurs sélectifs de l'ERa, qui doivent « être prudemment reconsidérés chez les femmes, selon leur état ménopausique », écrivent les chercheurs dans leur communiqué. Ils ouvrent également de nouvelles perspectives pour le traitement de l'obésité.
May, 2017 DOI: 10.1016/j.ajpath.2017.02.013 Selective Activation of Estrogen Receptor α Activation Function-1 Is Sufficient to Prevent Obesity, Steatosis, and Insulin Resistance in Mouse
Plus d'études autour du Tamoxifène
Accéder à toute l'actualité en Cancérologie sur Cancer blog et en Santé de la Femme sur Gynéco blog
Autres actualités sur le même thème
OBÉSITÉ: Arrêter le sucre comme on arrête la cigarette?
Actualité publiée il y a 10 années 21 heuresOBÉSITÉ : Le test sanguin qui indique le risque de prendre du poids
Actualité publiée il y a 6 années 3 semainesOBÉSITÉ et GROSSESSE : L'exercice de la mère prépare le coeur du futur bébé
Actualité publiée il y a 5 années 6 moisANTIPSYCHOTIQUES : Attention aux prescriptions chez les plus âgés
Actualité publiée il y a 2 mois 2 semaines



